找回密码
 注册

QQ登录

只需一步,快速开始

搜索
查看: 6109|回复: 0

语音辨认 让我们用嘴巴去命令win7

[复制链接]
用户头像
用户组图标 cytd 2011-10-20 08:46:56 | 显示全部楼层
在科幻电影中通常看到电影人物通过对话方式 来让计算机执行命令,换做以前会觉得这样的场景还很科幻,但是目前在家中我们也能让计算机听我们的命令并且遵照执行,真的那么神奇?   这个让计算机“听话”的工具就隐藏在了目前盛行 的操作系统win7当中,也就是说,使用win7的用户,你只需要. 具有 麦克风,就可以轻松的用语言命令计算机干活,比方 进行电脑基本操作、语音输入等。
  如何开启这个好玩又好用的语音辨认 功能呢,我们往下看。
  当然要使用语音辨认 功能,你先得把麦克风正确接入计算机,分开 了麦克风,计算机可就没有了耳朵,无法听到你说的话了。其次,需要. 启动win7的语音辨认 功能(开始 -> 控制面板 ->语音辨认 )。进入语音辨认 项目后,可以看到有5大选项,我们选择“启动语音辨认 ”这一选项。
201189131832440.webp
▲图1 语音辨认 项目

  初次 使用语音辨认 功能,win7将引导用户进行语音辨认 设置,讯问 用户使用何种麦克风、指导用户如何正确使用麦克风、测试麦克风是否正常、选择语音辨认 的激活方式等。在最后还有一个打印语音参考卡片的选项,用户可以选择打印或在电脑上直接查看可以使用的语音命令。
201189131832440.webp
▲图2 语音辨认 设置导游

201189131832440.webp
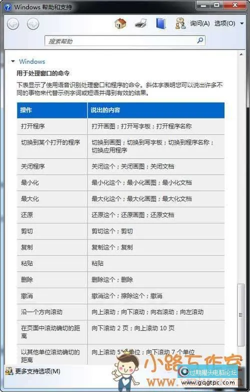
▲图3 语音辨认 中的常见命令

  目前的计算机还没到达 真正的人工智能水平,所以想要命令它做事,就得记得用一系列规则 的命令,只有命令精确 ,它才会正确执行,所以建议用户先认真 查看相关的操作命令,再耐烦 的花一些时间来学习教程。这个引导式的教程很详细,可以让用户在短时间内学会语音辨认 的基本规则。
201189131832440.webp
▲图4 语音辨认 教程

  正确命令的重要性?请看看这个笑话会让你印象深入 的:
  “有个人发了笔财,就想买匹马,卖马的人就给他找了一匹符合 他要求的马,并介绍说这马跑起来飞快,又听话,你要是想让它跑就说一声‘感激 上帝’,要是想让它停就说一声‘阿门’就可以了。那个人听了很快乐 ,就当场买下了这匹马。
  然后就骑上它,说了声‘感激 上帝’,那马就真的飞奔了起来,快得把那个人吓得魂不附体,后来它居然 向一个悬崖跑去,那人急了,拼命地拉缰绳也拉不住。
  在最后的时辰 ,他突然 想起了卖马人告诉他的话,就说了句‘阿门’,那马就立即 停在了悬崖的边上,那人这才松了口吻 ,他手抚着自己. 剧烈 跳动的心脏,觉得自己. 的一颗心终于掉回了肚里,就说了声---‘感激 上帝’!”
  经过语音辨认 教程的培训,相信你已经初步控制 相关的语音辨认 操作了,现在你就可以用一系列的语音命令来让计算机进行制定的操作,对于不熟习 打字的用户,亦可使用语音辨认 工具来快速的进行语音辨认 输入。
201189131832440.webp
▲图5 语音辨认 输入

  假如 你觉得计算机仿佛 听不懂你说的话,那是由于 每个人说话的语速不同,而地方口音也不同,想要win7愈加 精确 的辨认 你的命令,那就得尽量使用普通语速及标准的普通话,并且可以通过进行语音辨认 锻炼 来让计算机适应你的说话方式。说到锻炼 ,这可是你在锻炼 win7的听力,而不是win7在锻炼 你的发音哦。经过锻炼 的win7可以愈加 精确 的听出你的命令。
201189131832440.webp
▲图6 语音辨认 声音锻炼

  怎么样,赶快开启你的win7的语音辨认 功能吧,让我们用嘴巴命令win7干活去!
您需要登录后才可以回帖 登录 | 注册 用QQ帐号登录

本版积分规则

一键重装系统|雨人系统下载|联系我们|过期罐头电脑论坛

GMT+8, 2026-5-23 03:05 , Processed in 0.042563 second(s), 23 queries .

官方免责声明:本站内容来自网友和互联网.若侵犯到您的版权.请致信联系,我们将第一时间删除相关内容!

Powered by Discuz!

专注于win7_win10_win11系统下载装机

© 2010-2025 GQGTPC.Com

快速回复 返回顶部 返回列表