找回密码
 注册

QQ登录

只需一步,快速开始

搜索
查看: 5529|回复: 0

如何开启win7的语音辨认 功能?

[复制链接]
用户头像
用户组图标 BB.恢 2011-12-22 12:44:18 | 显示全部楼层
熟习 <strong style="PADDING-RIGHT: 0px; PADDING-LEFT: 0px; PADDING-BOTTOM: 0px; MARGIN: 0px; PADDING-TOP: 0px; WORD-WRAP: break-word">windows7</b>系统的用户不知道有没有发现这一功能,我们可以通过<strong style="PADDING-RIGHT: 0px; PADDING-LEFT: 0px; PADDING-BOTTOM: 0px; MARGIN: 0px; PADDING-TOP: 0px; WORD-WRAP: break-word">语音辨认 </b>功能来命令windows7系统,让计算机自动去工作呢。下文给出了详细的描绘 。
在科幻电影中通常看到电影人物通过对话方式 来让计算机执行命令,换做以前会觉得这样的场景还很科幻,但是目前在家中我们也能让计算机听我们的命令并且遵照执行,真的那么神奇?
这个让计算机“听话”的工具就隐藏在了目前盛行 的操作系统win7当中,也就是说,使用win7的用户,你只需要. 具有 麦克风,就可以轻松的用语言命令计算机干活,比方 进行电脑基本操作、语音输入等。
如何开启这个好玩又好用的语音辨认 功能呢,我们往下看。
当然要使用语音辨认 功能,你先得把麦克风正确接入计算机,分开 了麦克风,计算机可就没有了耳朵,无法听到你说的话了。其次,需要. 启动win7的语音辨认 功能(开始->控制面板->语音辨认 )。进入语音辨认 项目后,可以看到有5大选项,我们选择“启动语音辨认 ”这一选项。
2011812184040113.webp
▲图1语音辨认 项目

初次 使用语音辨认 功能,win7将引导用户进行语音辨认 设置,讯问 用户使用何种麦克风、指导用户如何正确使用麦克风、测试麦克风是否正常、选择语音辨认 的激活方式等。在最后还有一个打印语音参考卡片的选项,用户可以选择打印或在电脑上直接查看可以使用的语音命令。
2011812184040113.webp
▲图2语音辨认 设置导游


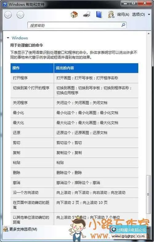
2011812184040113.webp
  
▲图3语音辨认 中的常见命令

<font style="PADDING-RIGHT: 0px; PADDING-LEFT: 0px; PADDING-BOTTOM: 0px; MARGIN: 0px; PADDING-TOP: 0px; WORD-WRAP: break-word" color=#ff0000>

[1] [2] 下一页


  Tags:

作者:www.gqgtpc.com <li class="fixrow">

  [] [返回上一页] [打 印]
您需要登录后才可以回帖 登录 | 注册 用QQ帐号登录

本版积分规则

一键重装系统|雨人系统下载|联系我们|过期罐头电脑论坛

GMT+8, 2026-2-21 17:31 , Processed in 0.042773 second(s), 24 queries .

官方免责声明:本站内容来自网友和互联网.若侵犯到您的版权.请致信联系,我们将第一时间删除相关内容!

Powered by Discuz!

专注于win7_win10_win11系统下载装机

© 2010-2025 GQGTPC.Com

快速回复 返回顶部 返回列表